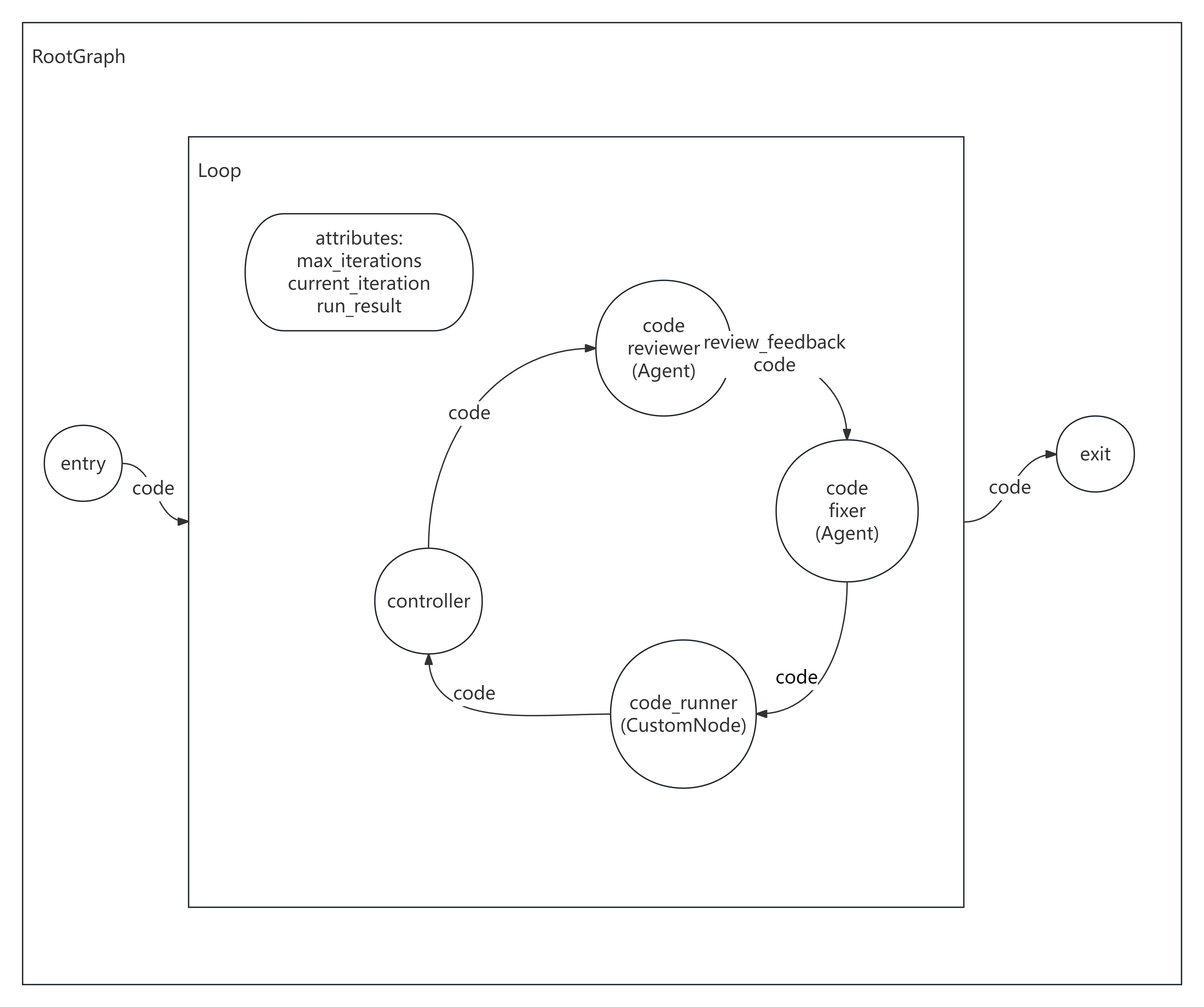
Loop Example
This example demonstrates how to use the Loop component in MASFactory to implement a code review and iterative fixing workflow. This is a typical scenario that requires loop processing: code quality improvement usually requires multiple rounds of "review → fix → re-review" iteration until quality standards are met.
Message Passing View
- Horizontal (Edge keys): loop body fields flow on
controller -> ... -> controller - Vertical (attributes): this example stores
run_resultin attributes for termination decision
Diagram

Example Code
A minimal offline loop: increment count until count >= 3.
Declarative (recommended)
python
from masfactory import CustomNode, Loop, NodeTemplate, RootGraph
def terminate_cond(message: dict, _attrs: dict) -> bool:
return int(message.get("count", 0)) >= 3
LoopT = NodeTemplate(
Loop,
max_iterations=50,
terminate_condition_function=terminate_cond,
nodes=[
("step", CustomNode, lambda d: {"count": int(d["count"]) + 1}),
],
edges=[
("controller", "step", {"count": "count"}),
("step", "controller", {"count": "count"}),
],
)
g = RootGraph(
name="loop_demo",
nodes=[("loop", LoopT)],
edges=[
("entry", "loop", {"count": "initial count"}),
("loop", "exit", {"count": "final count"}),
],
)
g.build()
out, _attrs = g.invoke({"count": 0})
print(out) # {'count': 3}Imperative (alternative)
python
from masfactory import CustomNode, Loop, RootGraph
def terminate_cond(message: dict, _attrs: dict) -> bool:
return int(message.get("count", 0)) >= 3
g = RootGraph(name="loop_demo")
loop = g.create_node(
Loop,
name="loop",
max_iterations=50,
terminate_condition_function=terminate_cond,
)
step = loop.create_node(CustomNode, name="step", forward=lambda d: {"count": int(d["count"]) + 1})
loop.edge_from_controller(step, {"count": "count"})
loop.edge_to_controller(step, {"count": "count"})
g.edge_from_entry(loop, {"count": "initial count"})
g.edge_to_exit(loop, {"count": "final count"})
g.build()
out, _attrs = g.invoke({"count": 0})
print(out) # {'count': 3}Core Features of Loop Component
max_iterations: Set maximum number of iterations to prevent infinite loopsedge_from_controller: Pass data from loop controller to nodes inside the loopedge_to_controller: Return data from nodes inside the loop to the controller- The loop will automatically terminate when maximum iterations are reached or stop condition is met