Subgraphs (Graph) and modular reuse
Graph is also a Node. This means you can package a group of nodes as a subgraph and embed it into a larger workflow.
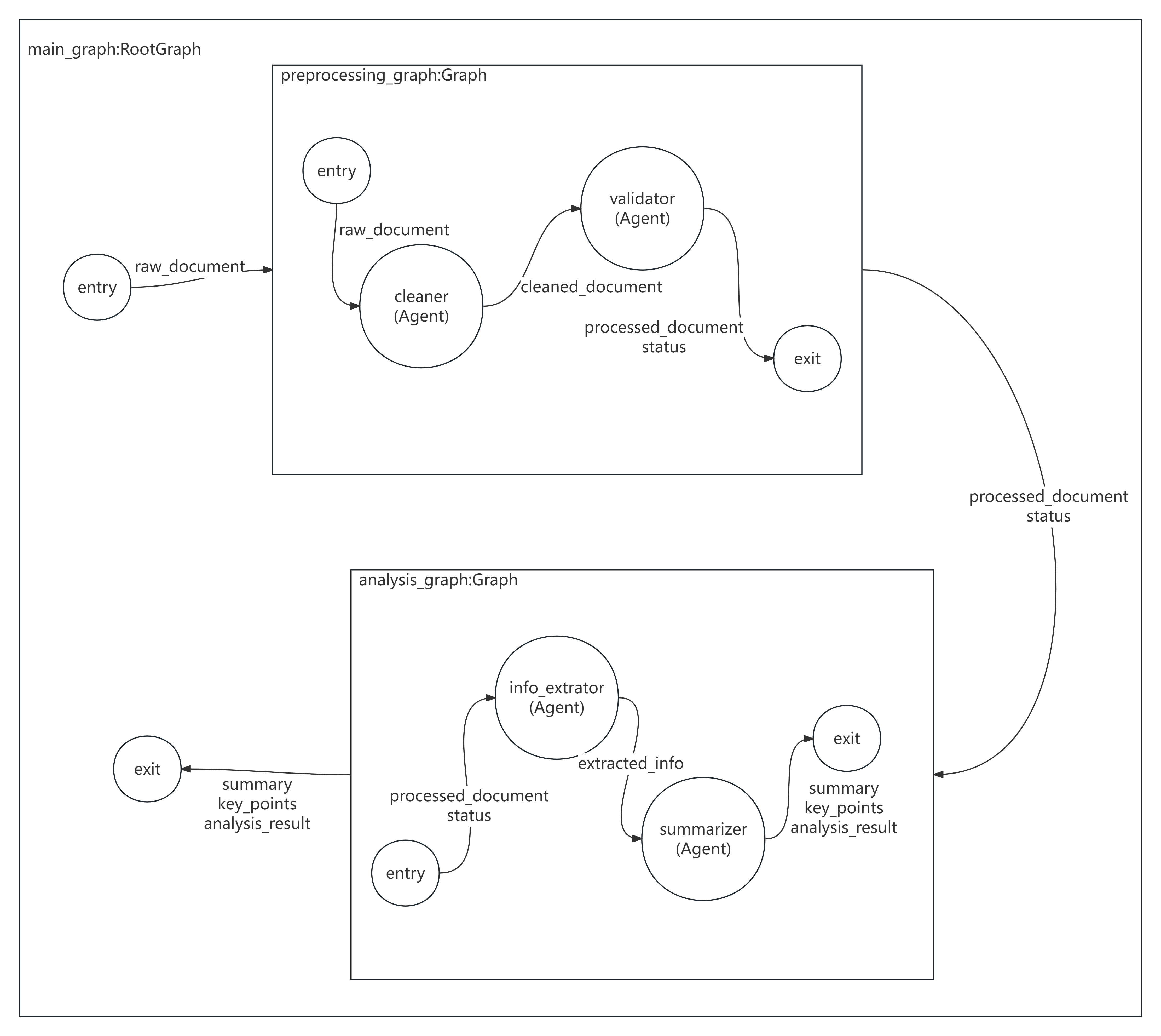
This example splits “document processing” into two subgraphs:
document_preprocessing: cleaning + validationcontent_analysis: extraction + summarization
Message Passing View
- Horizontal (Edge keys): explicit field contracts between the main graph and subgraphs (e.g.,
raw_document -> processed_document) - Vertical (attributes): can be used to share context across subgraphs; this example is horizontal-first
Diagram

Example code (Declarative + NodeTemplate)
python
from masfactory import Agent, Graph, NodeTemplate, OpenAIModel, RootGraph
model = OpenAIModel(
api_key="YOUR_API_KEY",
base_url="YOUR_BASE_URL",
model_name="gpt-4o-mini",
)
BaseAgent = NodeTemplate(Agent, model=model)
DocumentPreprocessing = NodeTemplate(
Graph,
nodes=[
("document_cleaner", BaseAgent(instructions="You clean documents and output the cleaned document.", prompt_template="{raw_document}")),
("format_validator", BaseAgent(instructions="You validate format and output the processed document and status.", prompt_template="{cleaned_document}")),
],
edges=[
("entry", "document_cleaner", {"raw_document": "Raw document"}),
("document_cleaner", "format_validator", {"cleaned_document": "Cleaned document"}),
("format_validator", "exit", {"processed_document": "Processed document", "status": "Validation status"}),
],
)
ContentAnalysis = NodeTemplate(
Graph,
nodes=[
("info_extractor", BaseAgent(instructions="You extract key structured information.", prompt_template="{processed_document}\nStatus: {status}")),
("summarizer", BaseAgent(instructions="You produce a summary, key points, and a full analysis.", prompt_template="{extracted_info}")),
],
edges=[
("entry", "info_extractor", {"processed_document": "Processed document", "status": "Validation status"}),
("info_extractor", "summarizer", {"extracted_info": "Extracted information"}),
("summarizer", "exit", {"summary": "Summary", "key_points": "Key points", "analysis_result": "Full analysis"}),
],
)
main = RootGraph(
name="document_processing_workflow",
nodes=[
("document_preprocessing", DocumentPreprocessing),
("content_analysis", ContentAnalysis),
],
edges=[
("entry", "document_preprocessing", {"raw_document": "Raw document text"}),
("document_preprocessing", "content_analysis", {"processed_document": "Processed document", "status": "Validation status"}),
("content_analysis", "exit", {"summary": "Final summary", "key_points": "Key points", "analysis_result": "Analysis result"}),
],
)
main.build()
out, _attrs = main.invoke({"raw_document": "A short document to process..."})
print(out["summary"])Example code (Imperative, alternative)
python
from masfactory import Agent, Graph, OpenAIModel, RootGraph
model = OpenAIModel(
api_key="YOUR_API_KEY",
base_url="YOUR_BASE_URL",
model_name="gpt-4o-mini",
)
main = RootGraph(name="document_processing_workflow")
# --- Subgraph 1: preprocessing ---
pre = main.create_node(Graph, name="document_preprocessing")
document_cleaner = pre.create_node(
Agent,
name="document_cleaner",
model=model,
instructions="You clean documents and output the cleaned document.",
prompt_template="{raw_document}",
)
format_validator = pre.create_node(
Agent,
name="format_validator",
model=model,
instructions="You validate format and output the processed document and status.",
prompt_template="{cleaned_document}",
)
pre.edge_from_entry(document_cleaner, {"raw_document": "Raw document"})
pre.create_edge(document_cleaner, format_validator, {"cleaned_document": "Cleaned document"})
pre.edge_to_exit(
format_validator,
{"processed_document": "Processed document", "status": "Validation status"},
)
# --- Subgraph 2: analysis ---
ana = main.create_node(Graph, name="content_analysis")
info_extractor = ana.create_node(
Agent,
name="info_extractor",
model=model,
instructions="You extract key structured information.",
prompt_template="{processed_document}\nStatus: {status}",
)
summarizer = ana.create_node(
Agent,
name="summarizer",
model=model,
instructions="You produce a summary, key points, and a full analysis.",
prompt_template="{extracted_info}",
)
ana.edge_from_entry(info_extractor, {"processed_document": "Processed document", "status": "Validation status"})
ana.create_edge(info_extractor, summarizer, {"extracted_info": "Extracted information"})
ana.edge_to_exit(summarizer, {"summary": "Summary", "key_points": "Key points", "analysis_result": "Full analysis"})
# --- Wire subgraphs in main ---
main.edge_from_entry(pre, {"raw_document": "Raw document text"})
main.create_edge(pre, ana, {"processed_document": "Processed document", "status": "Validation status"})
main.edge_to_exit(ana, {"summary": "Final summary", "key_points": "Key points", "analysis_result": "Analysis result"})
main.build()
out, _attrs = main.invoke({"raw_document": "A short document to process..."})
print(out["summary"])